央视两次曝光的黑产业链,治理之路上有多少医疗产业机会?
来源: | 作者:转载 | 发布时间: 2022-05-26 | 2049 次浏览 | 分享到:


你是否能够想象,原本躺在医院垃圾桶内使用过的输液管、一次性注射器等医疗废物,经过层层转卖和加工,最终成了孩子手上的玩具?


——但这不是想象,而是曾经两次被央视315晚会曝光过的医疗废弃物黑产业链。


2019年,据央视315晚会报道,河南濮阳、山东枣庄、河北保定等地出现废弃医疗垃圾再加工的现象;未被集中无害化处置的医疗废物,被加工成破碎料销售给再生颗粒加工厂,破碎料经简单加工变成再生料,再被加工成日用品或儿童玩具等。2012年,央视315晚会曝光,广东省汕头市澄海区也曾出现类似现象,回收站从医院收来使用过的一次性注射器等医疗垃圾公开售卖,之后会被做成光鲜亮丽的玩具。


当然,这些行为在被举报后就已被查处。同时,医疗废弃物治理之路也在近两年迈出一大步,不仅解决民生问题,还将产业发展推至新阶段。



医疗废弃物黑产业链为何滋生?


随着医疗服务量增长,以及一次性医疗用品和耗材的广泛应用,近年来我国医疗废物数量也在逐年增长。


据生态环境部发布的历年《全国大、中城市固体废物污染环境防治年报》显示,2013年-2019年,大中城市医疗废物产生量由54.75万吨增长至84.3万吨。不过,这份年报每年统计的城市数量不完全相同,因此,这组数据可在一定程度上体现趋势,不代表具体的增长情况。




全国大中城市医疗废物产生量

数据来源:生态环境部官网,动脉网制图


单个城市的变化情况能清晰地佐证整体趋势。同样是《全国大、中城市固体废物污染环境防治年报》显示,上海、北京、广州、杭州、成都、重庆等城市的医疗废物产生量,在历年均排于前列。梳理几个重点城市近5年来的数据可以发现,除了北京、广州在2020年略有下降之外,其他城市均处于增长状态。其中,武汉2020年增幅最大,主要是因疫情防控、新冠肺炎患者救治所致。北京和广州的医疗废物产生量减少,则与疫情期间医疗服务量下降有关。




几个主要城市医疗废物产生情况(万吨)

数据来源:各地生态环境局官网,动脉网制图


逐年增长的医疗废物为相关产业带来了更大的市场空间,但与此同时,部分废弃物流入不法渠道,形成了黑产业链,既对生态环境和大众健康造成威胁,也影响了医疗废弃物产业的有序发展。


2019年,《瞭望》周刊以一篇题为《医疗废物黑产业链久禁难绝》的文章,深度剖析了黑产业链形成的四大原因:


首先是因为高额利润的诱惑。一吨医疗废物处理完可赚4000元,处理一吨普通废物赚1000多元。


其二是正规回收途径不畅。医疗废物的处理率总体偏低,垃圾焚烧厂处置规模和能力有限,对医疗废物处理在人力和物力上都跟不上;支出大、收益小,企业参与积极性不高。


其三是医疗废物源头关没有把住。个别医院内部管理混乱,对医疗废物处置未按照相关规定进行,医疗废物分类收集体系不够完善。


此外,相关法规和监管机制不健全,分工仍有模糊。


文章对黑产业链的治理提出了对策,包括:在政策层面加快相关措施和标准制定,促进行业规范发展;实现医疗机构和废物处置机构无缝对接,打通处置流程;在确保安全的前提下合理利用医疗废物;向规模要效益,激发各主体积极性等。


令人欣喜的是,近两年以来,尤其是2020年疫情发生以来,医疗废弃物治理已经产生了诸多积极变化。


 精准分类监管,

投45亿补充处置能力


在监管机制方面,医疗废弃物有了更精准的分类治理路径。


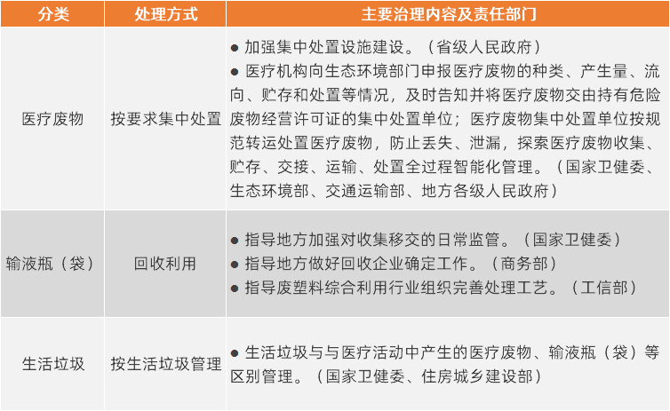
按照2020年2月发布的《医疗机构废弃物综合治理工作方案》(以下简称《工作方案》),医疗废弃物分为医疗废物、输液瓶(袋)、生活垃圾这三大类,各自有不同的管理方式。由于医疗机构产生的未经污染的生活垃圾与普通生活垃圾管理方式相近,因此,本文主要关注医疗废物和输液瓶(袋)这两类医疗废弃物的治理。




医疗机构废弃物分类治理要点

资料来源:国家卫健委官网,动脉网制图


2022年2月,国家卫健委在对全国人大代表的一份建议答复中提到,《工作方案》针对当前存在的突出问题,立足多部门综合施策,提出了务实管用、破立并重的治理措施,下决心解决医疗机构废弃物黑产业链久禁不止、久拖难决的问题。这足以看出相关部门制定《工作方案》治理黑产业链的强大决心。



输液瓶(袋)管理方式变化
资料来源:国家卫健委官网,动脉网制图

值得一提的是,未经污染的输液瓶(袋)并不属于医疗废物,可以回收利用,在既往规定中也是如此。此前出现在黑产业链中的医疗废物,也掺杂了输液袋。《工作方案》对输液瓶(袋)确定了“闭环管理、定点定向、全程追溯”的原则,不仅对产生、回收和利用环节进行了更细致的规定,还特别要求回收利用的输液瓶(袋)“不得用于制造餐饮容器以及玩具等儿童用品”。也就是说,即使是正规渠道回收利用,也不能用于制造上述产品。这些变化,既体现了对民生关切的回应,也使得相关企业有更详尽的规则可依。

2021年,新版《医疗废物分类目录》发布,较2003年版本相比,规定了感染性废物、损伤性废物5种医疗废物的收集方式。规范的收集方式是防止医疗废物流失,建立全流程管理体系的基本前提。

针对以往医疗废物处置能力不足、区域分布不均的情况。2020年,国家发改委、卫生健康委以及生态环境部联合发文,安排中央投资45个亿,支持全国479个项目建设,项目建成以后,将使医废处理能力大幅度提高。

整体上看,医疗废弃物治理在制度层面有了更具约束力的路径,也有了更充足的资金支持。


智慧科技赋能,

从预防医废流出到精细化管理



医疗废弃物治理,从源头预防废弃物流出尤为关键,这就有必要对废弃物进行从产生、分类收集、贮存转运到处置的全流程管理,物联网、AI、5G、区块链等智慧技术运用,恰好能满足这一需求。


▶ 建立追溯体系,预防医疗废弃物流出


2020年以来,各地纷纷以省、市、区或医疗机构为单位,开始建设医疗废弃物追溯管理系统。此外,由中国物资再生协会回收分会和再生塑料分会牵头开发的输液瓶(袋)回收溯源系统也已上线,系统连接医疗机构、回收企业和监管部门,通过物联网、大数据、云计算等技术应用,实现输液瓶(袋)准确分类投放、暂存、转运、再利用的全生命周期追溯,避免流入黑作坊及进入食品和玩具行业。


相应的,头部科技公司也争相布局医疗废弃物智慧管理解决方案。


医惠科技是较早将智慧科技运用到医废管理的科技公司之一。早在2011年,医惠就已中标联合国环境保护署物联网医疗废物管理项目;2019年,医惠医疗废物智能监管系统已在浙江落地,为浙江省卫健委搭建全省医疗废弃物监管平台以及卫生机构医疗监管系统。此后,医惠科技仍不断对管理系统和智能设备进行升级,依托无线网络、移动计算、条形码识别等技术,对每个医疗垃圾包、垃圾箱以及回收车辆进行实时监控,以控制回收流程并为追溯保留资料,实现对医疗废物的全流程监管。




医疗废物智能监管系统中的智能回收车


“实现医疗废弃物全流程管理有五个要素:时、空、人、物、环,即:在什么时间、什么地点,什么人产生或处理了什么物品,众多这样的节点连起来形成管理闭环。”东软汉枫是一家医疗物联网服务商,公司在2019年成立后,2020年推出了医废物联监管系统,公司董事长兼CEO卢朝霞向动脉网解析了管理中的关键节点。


卢朝霞介绍,运用电子标签为医疗废弃物赋予“身份”,提供全流程追溯基础;以封闭式智能暂存箱、转运车以及电子秤扮演“数字人”的角色,提升废弃物交接和转运效率的同时,防止撒漏、丢失;运用5G视频监控来捕捉不合规操作或者可能引起院感风险的行为;运用人工智能对医废数据进行监测预警,包括交接转运过程中的重量缺失、医废滞留时间过长等监测。


医疗废弃物管理是典型的多中心应用场景,医疗机构、处置公司、卫健部门、环保部门,都不是绝对的中心,尤其适合通过区块链分布式记账来进行管理。目前,东软汉枫的相关产品和服务已在中国医科大学附属盛京医院等多家大型医院落地应用,既管理院内流程,也可与处置公司、监管部门进行数据对接。


安想智慧医疗推出的医废管理解决方案也涵盖了全流程监控监管平台、全流程业务信息化系统、全流程行为追溯软件系统等,还在其中加入了平安产品险和公众责任险,解决医院后勤处理难题。


从这些解决方案来看,智慧技术使得医疗废弃物管理各个步骤环环相扣,可降低废弃物脱离管理闭环的风险。安想智慧医疗新兴业务总经理张旻提到,目前,全国各地医疗机构和相关监管部门都在积极试点医疗废弃物智能化、智慧化管理,借助物联网、大数据等技术手段,有效规避医疗废物在转运过程中计量不精确、台账不规范、过程难追溯、流程不闭环等问题,力图通过各方的努力,在全国范围内构建统一的医疗废弃物大数据监管平台,实现医疗废弃物全生命周期可追溯管理。


此外也有用于单一环节的智慧手段。2021年11月,一台输液医废分拣机器人在上海市同仁医院启用,它可以自动剪下输液管上的输液针,并从输液袋内拔出输液管,完成分类收集(注:输液袋可回收利用,输液管属于感染性医疗废物,输液针属于损伤性医疗废物)。这是医院与上海宏滩生物共同研发的机器人,它既提升了回收效率,又可避免人工回收时被针刺伤的风险。


▶ 医废智慧管理成为蓝海市场


尽管当前监管部门、医疗机构行动积极,但整体而言,智慧管理在医废领域的实际应用还有较大空间。


“临床工作有电子病历评级,患者服务有互联网医院,而医疗废弃物管理的信息化和数据互联互通程度与前两者相比,还相当落后,智慧化管理才刚刚起步。”卢朝霞表示,医疗废弃物管理最基本的目标当然是确保“不出事”,但长远目标一定是促使医院管理精细化,为医院降低成本。


医疗废物处置在医院是成本项目,医院付费给处置公司。现阶段,如果让医院再投入资金进行智慧管理系统的建设,尚未被普遍接受,其优先级排在智慧医疗、智慧服务项目之后。科技公司对此需要注意的是,通过技术手段为医院节省人力成本,通过不同的服务模式和收费方式满足不同医疗机构的现实需求。大医院信息化基础好、资金相对更充足,可进行更完善的软硬件配置;数量众多、资金不宽裕的基层医疗机构则更适合通过云服务、微信小程序等低成本的方式建设。


此外,医疗废弃物管理涉及多个机构和部门的数据对接,数据标准化也需要行业继续探索。


不过,输液瓶(袋)回收和利用所得是医院的合规收入项目,一进一出之间,进行系统化管理显得更有必要。


2021年3月,国家卫健委办公厅制定的《医院智慧管理分级评估标准体系(试行)》将废弃物管理纳入了评估项目。评估要求显示,采用手工方式完成医疗废弃物登记和统计为0级,更高级别的评价标准对信息系统使用、医疗废弃物交接电子记录、历史数据分析、医疗废弃物数量预估、成本数据计算等提出了要求。


因此,对医疗废弃物进行智慧化管理以降低风险、预防废弃物流出,只是最基层的层面;更重要的价值在于融入医疗机构精细化管理中。尽管当前国家卫健委暂未对智慧管理评级做要求,但从电子病历、智慧服务评级来看,智慧管理评级只是时间问题。


在张旻看来,后疫情时代,医疗废物管理体系将进入全新周期,各地将再次加大处置设施建设力度,完善医疗废物处置体系,补齐应急处置短板。“在这一背景下,医废智慧管理将成为危废产业互联网化的风口,政府医废智慧化管理平台建设、追踪溯源设备市场、医废处置设施智能化运行等细分市场将逐步打开,成为新的蓝海。此外,医废处置项目公众监督力度将进一步加大,医废处置项目的信息披露将走向常态化。”


面对新的发展周期,科技公司需不断创新,全方位满足医疗机构和监管部门对医疗废弃物智慧化管理的要求。“我们也将引入更成熟的物联网、人工智能、5G通讯、大数据分析等技术,加快推动医疗废弃物管理向智能化、智慧化转型。”张旻表示。


处置技术和设备创新,

灵活程度更高、成本更低


在医疗废弃物分类收集、转运暂存阶段,智慧化手段充分发挥作用,以预防废弃物脱离闭环管理。在处置阶段,技术和设备也在进行迭代,力求实现更高效和更低成本的废物处置,压缩黑产业链生存空间。


▶ 创新医疗废物处置技术,降低处置成本


在医疗废物处置阶段,目前,我国大型设备主要以焚烧技术和非焚烧技术并存,且成为主要技术。近年来,等离子体法、电弧炉处理法、磁化裂解法、液态合金处理法等新兴技术也开始逐渐应用于医疗固体废弃物处置领域,处置效率和效果均较好,但投资太大,实际应用受到限制。




近两年来医疗废物处置行业探索的创新技术,资料来源:

《环境工程学报》《环境科学保护》,动脉网整理制图


近两年来,业内持续探索改进传统技术、研发新技术,以追求提升处置效率、减少再次污染及治理成本,以及运用处置过程中产生的能源。


例如,上图梳理的摩擦热处理技术可消毒处理与破碎毁形的有机统一,满足医疗废物就地处理的需求,最终产物性质稳定且具有较高热值,具备能源化应用潜力。动态旋转高温蒸汽消毒处理技术是对传统技术的改进,将方形或长方形消毒柜设计为球形,可动态旋转,既提升消毒效果,也可提升医疗废处置效率。环氧乙烷消毒处理技术则可在不拆除任何包装的状态下,在常温下杀灭医疗废物中各种病原微生物,处理每吨医疗废物的成本为312.31元,整体成本较低。


以上技术中,摩擦热处理技术于2021年12月由塞力斯(上海)医疗科技有限公司与意大利OMPECO合作引进,已处于商业化阶段。


尽管当前部分新技术仍在改进和验证阶段,无论如何,技术创新都将在行业发展中展现巨大潜能。


▶ 小型化、移动化设备应用前景广阔


大型设备建设周期长、资金投入大,灵活性较差,适合集中处置一定区域内数量较大且产出量稳定的医疗废物。小型化、移动化的处置设备在近两年来已发挥出显著优势。


疫情期间,航天神禾(北京)环保有限公司研制的航天移动式医疗废物处置方舱在武汉雷神山医院、宜昌市中心人民医院和协和医院江南院区投用,为应急医疗废物处置补充了重要力量。此后,内蒙古将山东新华医用环保设备有限公司的移动式医疗废物应急处置设备用于疫情应急处置。


此外,我国共有3.58万家乡镇卫生院、60.88个村卫生室,许多基层医疗机构分布广、医疗废物产生量小,按规定进行及时转运的成本较高,适合通过小型移动设备进行就地处置或预处理。


小型化、移动化的处置设备既能更好地满足疫情、自然灾害等事件的资源调配需求,也能更好的覆盖边远地区基层医疗机构,促使其进行合规的医疗废物处置。因此,小型化和移动化将成为处置设备创新的重要方向。


很显然,疫情之后,医疗废弃物管理体系进入了新的变革周期,是一个以科技赋能管理流程、补齐应急处置能力短板、加快处置技术迭代的新周期。尽管医疗废弃物治理与临床业务、患者服务等相比,显得更加“边缘”,但它不仅事关医疗机构、医疗卫生体系的正常运行,还事关生态环境维护,严格意义上讲,医疗废弃物的规范管理乃至精细化管理,影响人群更广。而对于医疗废弃物相关产业而言,随着治理能力提升,原本流入非法渠道的医疗废弃物回归“正轨”,使得市场规模不断扩大,无论是医疗机构、处置企业还是科技公司,都将从中获益。


(本文转载自动脉网)