公立互联网医院加快入局,线上医疗呈现三大变化和三大趋势
来源: | 作者:转载 | 发布时间: 2021-04-15 | 3178 次浏览 | 分享到:


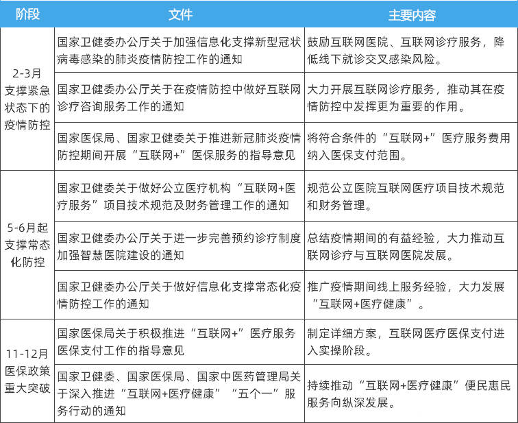
11月,医保政策迎来重大突破,国家医保局发文,制定了互联网医疗服务纳入医保的详细方案,互联网医疗医保支付进入实操阶段。


三个阶段依次递进,政策具有较强的连续性。


国家卫健委和国家医保局政策梳理,来源:政府部门官网


地方跟进:医保政策落地加快


地方层面,动脉网共梳理出2020年出台的43条政策,其中29条与医保支付相关,这对医保政策落地起到了极大的推动作用。


地方政策类型分布,资料来源:各地卫健委、医保局官网


各地互联网复诊收费标准和报销标准

资料来源:各地医保局官网


按照规定,互联网复诊由不同级别医务人员提供服务,均按普通门诊诊察类项目价格收费。因此,各地制定的互联网复诊价格均以医院等级来区分。价格标准中,北京完全执行了线下普通门诊价格,报销政策也与线下相同。上海、浙江、江苏、天津、四川、广东、宁夏等地已率先开展在线问诊及线上购药对接医保的工作。这表明,政策落地周期正在缩短。


地方的指导和监管政策方面,各地持续对互联网医院准入和管理进行细化。在如何界定复诊、如何平衡医生线上线下执业关系等关键环节,海南规定了复诊的6个条件,满足之中之一即可。江苏对医生线上执业的态度最为开放,只要医生不影响线下医疗机构的正常工作,在院内、院外,上班或下班状态,均可在线接诊。


银川则出台了全国首个互联网诊疗服务规范。由于银川在探索互联网医疗三年多的时间里,也发现了一些影响行业健康发展的问题。针对这些问题,制定了相应规范。规范对人工智能技术的合理使用、线上医生接诊时限、投诉和差评处理等做了细致的规定。


参与角色增加


在政策鼓励、疫情防控需求的双重驱动下,2020年公立互联网医院呈现出向上至顶级医院、向下至社区医疗机构延伸的状态。


顶级医院热情提升


实际上,自2018年互联网医院政策出台以来,公立互联网医院就逐渐增多。不过,2020年以前公立互联网医院区域分布特征明显,广东、山东、江苏、浙江等地建设较早,数量也更多。2020年,聚集了大量优质医疗资源的北京、上海等地也加快互联网医院的参与脚步,大量顶级医院加入其中。


开通互联网医院或互联网诊疗服务的100强医院